Sepsis, sepsis... EVERYWHERE!| lawhealthandtech.substack.com
Build it and the pathogens will come...| lawhealthandtech.substack.com
Is there any link between baby deaths and the plumber's evidence?| lawhealthandtech.substack.com
Does a doctor identifying an 'association' between deaths and a nurse, mean the nurse is culpable?| lawhealthandtech.substack.com
Reflections on evidence presented in the Lucy Letby trial| lawhealthandtech.substack.com
Or was it just one of several confounding factors| lawhealthandtech.substack.com
Following on from our previous post in the Letby Series here.| lawhealthandtech.substack.com
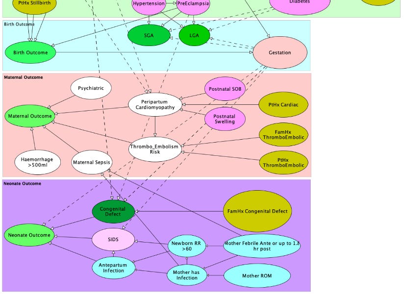
Using whole-of-country maternal data for the United Kingdom| lawhealthandtech.substack.com
Follow on to "It's been a minute..."| lawhealthandtech.substack.com